为保障课堂教学秩序,强化教学过程监管,及时解决教学问题,根据教务处本学期工作计划安排,制定本方案。
一、巡查时间
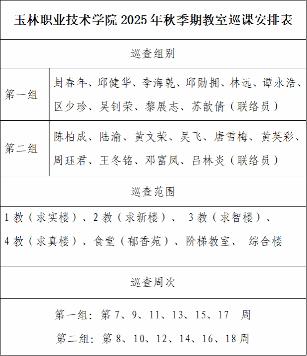
各小组在本组巡查周次自行安排(每组至少巡查一次)
二、巡查内容
(一)教师、学生上课情况:教师是否按时到岗、是否按教学计划授课,学生听课情况(有无无故缺勤、迟到早退)、听课状态(是否专注、有无长时间低头玩手机)。
(二)教学保障:多媒体、投影、音响是否正常。
(三)教学环境卫生情况:教室座位、桌面是否整洁,走廊通行是否顺畅。
(四)其它问题与建议。
三、问题处理
1. 现场可解决问题(如调整设备音量、提醒学生专注听课),巡查人员当场处理;
2. 需协调解决问题(如教室设备故障、桌椅损坏),反馈至设备管理处/后勤部门;
教务处
2025年10月21日
